Product Summary
The IR21592STR is a dimming ballast control IC. The IR21592STR includes phase control for transformer-less lamp power sensing and regulation which minimizes changes needed to adapt non-dimming ballasts for dimming. Externally programmable features of the IR21592STR such as preheat time and current, ignition-to-dim time, and a complete dimming interface with minimum and maximum settings provide a high degree of flexibility for the ballast design engineer. The IR21592STR is available in both 16 pin DIP and 16 pin narrow body SOIC packages.
Parametrics
IR21592STR absolute maximum ratings: (1)VB, High side floating supply voltage: -0.3 to 625V; (2)VS, High side floating supply offset voltage: VB - 25V to VB + 25V; (3)VHO, High side floating output voltage: VS - 0.3V to VB + 0.3V; (4)VLO, Low side output voltage: -0.3V to VCC + 0.3V; (5)IOMAX, Maximum allowable output current (either output): -500 to 500mA; (6)VVCO, Voltage controlled oscillator input voltage: -0.3 to 6.0 V; (7)ICPH, CPH current: -5 to 5 mA; (8)VIPH, IPH voltage: -0.3 to 5.5V; (9)VDIM, Dimming control pin input voltage: -0.3 to 5.5V; (10)VMAX, Maximum lamp power setting pin input voltage: -0.3 to 5.5V; (11)VMIN, Minimum lamp power setting pin input voltage: -0.3 to 5.5V; (12)VCS, Current sense input voltage: -0.3 to 5.5V; (13)ISD, Shutdown pin current: -5 to 5mA; (14)ICC, Supply current: 25mA; (15)dV/dt, Allowable offset voltage slew rate: -50 to 50 V/ns; (16)PD, Package power dissipation @ TA ≤ +25℃: 1.60W; (17)RthJA, Thermal resistance: 75℃/W; (18)TJ, Junction temperature: -55 to 150℃; (19)TS, Storage temperature: -55 to 150℃; (20)TL, Lead temperature (soldering, 10 seconds): 300℃.
Features
IR21592STR features: (1)Transformer-less lamp power sensing; (2)Closed-loop lamp power control; (3)Closed-loop preheat current control; (4)Programmable preheat time; (5)Programmable preheat current; (6)Lamp ignition detection; (7)Programmable ignition-to-dim time; (8)0.5 to 5VDC dimming control input; (9)Min and max lamp power adjustments; (10)Programmable minimum frequency; (11)Internal current sense blanking.
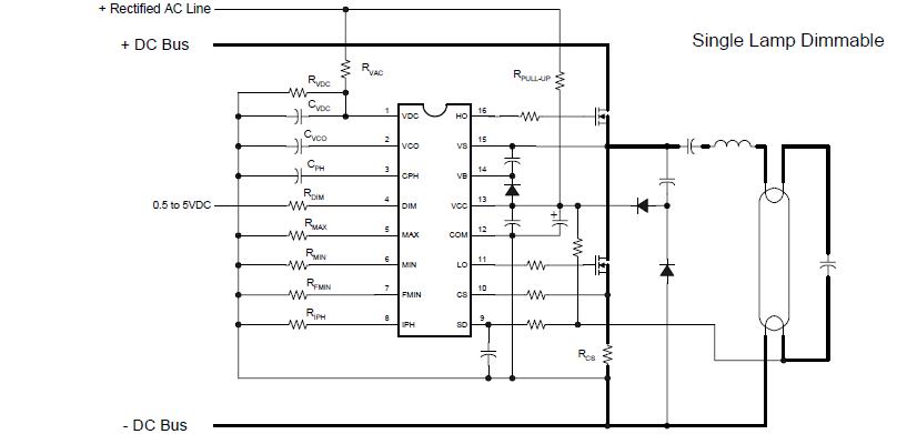
Diagrams

| Image | Part No | Mfg | Description | ![]() |
Pricing (USD) |
Quantity | ||||||||||||
|---|---|---|---|---|---|---|---|---|---|---|---|---|---|---|---|---|---|---|
![]() |
![]() IR21592STR |
![]() |
![]() IC CNTRLR BALLAST DIMMING 16SOIC |
![]() Data Sheet |
![]() Negotiable |
|
||||||||||||
![]() |
![]() IR21592STRPBF |
![]() International Rectifier |
![]() Power Driver ICs Dim Ballast Cntrl 1.8us Deadtime |
![]() Data Sheet |
![]()
|
|
||||||||||||
(China (Mainland))










